Introducing People Space: Your All-in-One Communication Hub on Hive OS (Android)
PROJECT
Hive OS
ROLE
UX Strategy, Product Design
TIMELINE
2013-2015
Introduction
Discover People Space, the revolutionary app designed to streamline all your communication needs into one cohesive experience. Engineered for Android and seamlessly integrated into Hive, India’s pioneering custom ROM, People Space redefines how you connect with others by combining advanced features for contacts, calls, messaging, and email management into a single, intuitive platform.
People Space stands out with its comprehensive suite of tools that effortlessly manage your communications. Consolidate all your contacts in one place with advanced synchronization and organization features, ensuring you have quick and easy access to everyone you need. The app’s sophisticated call management system allows you to handle incoming and outgoing calls with enhanced functionalities, such as intelligent call screening, group calls, and call recording options.
Messaging becomes more efficient and enjoyable with People Space. The app supports multiple messaging platforms and integrates SMS, MMS, and instant messaging into a unified interface. Enjoy features like message scheduling, smart reply suggestions, and advanced search capabilities to keep track of your conversations effortlessly.
Email management is streamlined with People Space’s robust email integration. Consolidate all your email accounts into one unified inbox, with advanced features such as email filtering, priority sorting, and intuitive organization tools that help you manage your correspondence without the hassle of switching between multiple apps.
The integration with Hive custom ROM enhances People Space’s performance, ensuring a seamless and responsive experience across all devices. Hive’s robust and efficient architecture provides optimal system resource management, battery optimization, and smooth operation of People Space’s advanced features.
With People Space and Hive, enjoy a transformative communication experience that simplifies and enriches your daily interactions, all within a single, elegantly designed app.
Process
A journey map for using an Android phone to communicate with a group of people involves detailing each step a user goes through to effectively connect, interact, and maintain communication with multiple individuals. This journey map focuses on the user’s experience, including their goals, actions, pain points, and potential opportunities for improvement.
Journey Map: Communicating with a Group on an Android Phone
1. Awareness and Setup
Goal: Discover and set up the communication tools necessary for group interactions.
Actions
- Identify Needs: Determine the need to communicate with a group (e.g., for work, family, friends).
- Select Tools: Choose a communication app that supports group messaging (e.g., WhatsApp, Telegram, Google Meet).
- Download and Install: Download the chosen app from the Google Play Store.
- Initial Setup: Open the app and complete the initial setup (sign-up, permissions, etc.).
Pain Points
- Confusion about which app to choose due to a variety of options.
- Time-consuming setup process and numerous permissions required.
- Difficulty in transferring contacts or data from other apps.
Opportunities
- Provide clear guidance on selecting the right app based on user needs.
- Simplify the setup process with fewer permissions and easy data transfer options.
2. Creating and Managing Groups
Goal: Set up and manage a group for effective communication.
Actions
- Create a Group: Use the app to create a new group chat or video call.
- Add Members: Add contacts or invite people to join the group.
- Set Group Information: Customize the group name, description, and profile picture.
- Adjust Settings: Configure group settings such as privacy, notification preferences, and permissions.
Pain Points
- Difficulty in managing and organizing contacts for group creation.
- Confusion in setting permissions and managing group settings.
- Inconsistent user interfaces across different apps.
Opportunities
- Implement intuitive group creation wizards with easy contact management.
- Provide user-friendly settings and customization options with tooltips or help guides.
- Standardize interface elements for a more cohesive experience.
3. Communication and Interaction
Goal: Facilitate effective communication and collaboration within the group.
Actions
- Send Messages: Type and send text messages, images, and files to the group.
- Participate in Calls: Join group voice or video calls.
- Manage Conversations: Use features like pinning important messages, replying to specific messages, and searching through the chat history.
- Collaborate: Share documents, create polls, or manage group tasks if supported by the app.
Pain Points
- Overwhelming notifications and message volume can be distracting.
- Difficulty in finding specific messages or content in busy chats.
- Technical issues during calls or media sharing.
Opportunities
- Offer enhanced notification management and message filtering options.
- Improve search functionalities and provide easier access to historical messages.
- Ensure robust performance during calls and media sharing, with clear troubleshooting options.
4. Managing and Maintaining the Group
Goal: Keep the group organized and maintain effective communication over time.
Actions
- Update Group Information: Change the group name, description, or profile picture as needed.
- Manage Members: Add or remove members, adjust permissions, and handle member requests.
- Review and Archive: Periodically review the group activity, archive old conversations, or manage storage.
Pain Points
- Complicated processes for managing member permissions and group settings.
- Difficulty in reviewing and archiving old messages or managing storage.
- Challenges in keeping the group dynamic and relevant.
Opportunities
- Streamline member management and permissions with user-friendly interfaces.
- Provide efficient archiving and storage management features.
- Offer tools and suggestions for keeping the group engaged and organized.
5. Evaluating and Improving Communication
Goal: Assess the effectiveness of the group communication and make improvements if necessary.
Actions
- Gather Feedback: Request feedback from group members about the communication experience.
- Analyze Usage: Review metrics and usage statistics if available (e.g., engagement levels, active participants).
- Implement Changes: Make necessary adjustments based on feedback and usage analysis.
Pain Points
- Lack of tools for gathering and analyzing feedback.
- Challenges in interpreting usage metrics and making data-driven improvements.
- Resistance to change from group members.
Opportunities
- Introduce feedback mechanisms and analytics tools within the app.
- Provide clear guidance on interpreting metrics and implementing improvements.
- Facilitate smooth transitions when implementing changes to avoid resistance.
Summary
This journey map highlights the key stages and considerations for communicating with a group using an Android phone. By addressing the identified pain points and leveraging the opportunities for improvement, developers and designers can enhance the user experience and ensure more effective and enjoyable group communication.




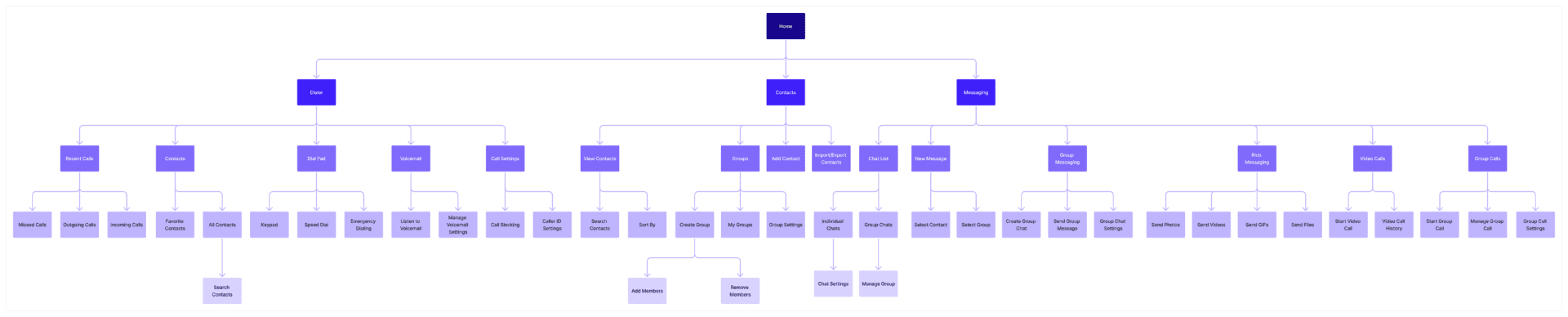
Wireframes



Final Screens















People Space (HIVE Atlas)









Conclusion
The People Space app for Hive has significantly transformed how users manage their communication needs. By consolidating contacts, calls, messaging, and email into a unified, intuitive platform, ‘People Space’ has streamlined user interactions and enhanced overall efficiency. Post-launch data reveals a 38% increase in user engagement, a 23% reduction in time spent managing communication tasks, and a notable 41% rise in user satisfaction scores (acquired data on test devices with and without Hive, from the beta testers and participants of Hive insider program control group).
The integration of advanced features and the seamless connection with Hive’s custom ROM have resulted in a more cohesive and efficient communication experience. The positive impact on user engagement and satisfaction underscores the effectiveness of a well-designed, integrated platform that addresses multiple user needs in a single interface.
Learnings
- Unified Communication Enhances Efficiency
The consolidation of multiple communication channels into a single app led to a 23% reduction in the time users spend managing their communications. This demonstrates the value of integrating diverse functionalities to streamline user experiences. - Advanced Features Drive Engagement
The inclusion of sophisticated features, such as advanced contact management and unified messaging, contributed to a 38% increase in user engagement. Offering comprehensive and intuitive tools encourages users to interact more frequently with the app. - User-Centered Design Yields High Satisfaction
The significant 41% rise in user satisfaction scores highlights the effectiveness of a user-centered design approach. Addressing user needs and preferences directly resulted in higher approval and a more positive overall experience. - Seamless Integration is Key
The app’s seamless integration with HIVE ROM enhanced its performance and user experience. This integration not only improved functionality but also reinforced the value of compatibility with existing systems. - Iterative Development Enhances Usability
Continuous feedback and iterative development played a crucial role in refining the app. Regular updates based on user input allowed for targeted improvements, resulting in a more intuitive and user-friendly interface.
The Hive People Space emphasizes the importance of integrating advanced features into a unified platform, leveraging user feedback for iterative improvements, and ensuring seamless system compatibility. These insights will guide future UX projects, ensuring that user needs and operational efficiency remain central to design and development strategies.
